Einleitung

I bought the lead gel battery in an electronic shop for 10 euro or 12 dollar. The specs are: Nominal voltage: 12V, Rated capacity (10h rate): 1.2Ah, Size (L x W x H): 97 x 43 x 52mm, Total height: 58mm, Weight: 0.61kg (approx.).

I tested this battery also with higher voltage drills and it functioned surprisingly well. Beside that you can put this battery in most battery boxes from the old pack. The charger of the 12V cordless you can continue to use. For higher voltage drills you have to change the charge adaptor by a 12 till 14V 400mA DC unstabilized one. Don't use the old network adaptor.

  1. ZQybrNosJFVmJjJr
    ZQybrNosJFVmJjJr
    bTcVge6Ri6fKfisM
    btCxQVOTmcYTc1jQ
    • This battery operation concerns 12Volt, 14.4V and 16,8V cordless drills. First open the pack. Take out the battery cells. and disconnect the connector on the top.

  2. YN2N2cRGYYL1IwWd
    YN2N2cRGYYL1IwWd
    ahnTBJBFWsKnRUSF
    BmH3biKlxdZx1tEF
    • Next step is to take a 15cm long speaker cable. To one side you press 2 slide connectors. The other side you solder the top connector of the old battery pack. take care with the polarity. You can see the plus and the minus on top.

  3. AYPYMdiVgYkZqccX
    AYPYMdiVgYkZqccX
    Rovhw4KWERCLrYl3
    FdgWqbokeWPB31Tx
    • When the cable is done we can push the top connector back. To hold this in place we have to make a spacer from wood.

  4. RONS6PUR41NmEJNw
    RONS6PUR41NmEJNw
    JDf4sNryJSOIBJbo
    CrFxygsOfaPM5kaX
    • Now we have to find a way to connect the battery to the old box. The best condition is when the battery fits exact in the old battery box and that this can be closed. When not there is a possibility to use tie wraps to hold all in place. An other way is to saw the box open. On the last photo's you see how a Black and Decker is hacked.

    • So, this is it. There is also a video on YouTube about this hack. Here you find the instruction video

  5. sQNUnnsYeVjo4fxm
    sQNUnnsYeVjo4fxm
    fqur5LfjZX1jmefS
    • Last but not least the question; how to charge the lead gel battery? For a 12Volt drill you can use the usual charger. For drills with a higher voltage you have to use an adaptor with a 12V till 14 V unstabilized DC output. Its easy to connect the adaptor cable to the charger because there is no electronics build in.

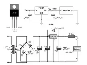
    • Addition: To avoid wasting the old adaptor, you can use a charger IC. It is the PB137. You need only 2 capacitors extra. See the diagram. The input voltage can be between 16 and 40 Volt DC. This circuit fit's easy within the charger unit.

Abschluss

To reassemble your device, follow these instructions in reverse order.

Berto A

Mitglied seit: 12/06/13

324 Reputation

2 Kommentare

Thank you for the good article. I tried to make my own comparison table of the cordless drills and got the following results: https://www.firstcordlessdrillreviews.co... , it is a usefull guide for people who decided to buy a drill and who don’t know nothing about them.

Albertosi -

It is so helpfull of the article.  We can buy some battery cells, and replace its by ourself when the drill battery is died.

Drillbatterycomau -